電車に乗りながら生ビールが飲み放題♪
普段は味わえない、非日常空間を体験できる
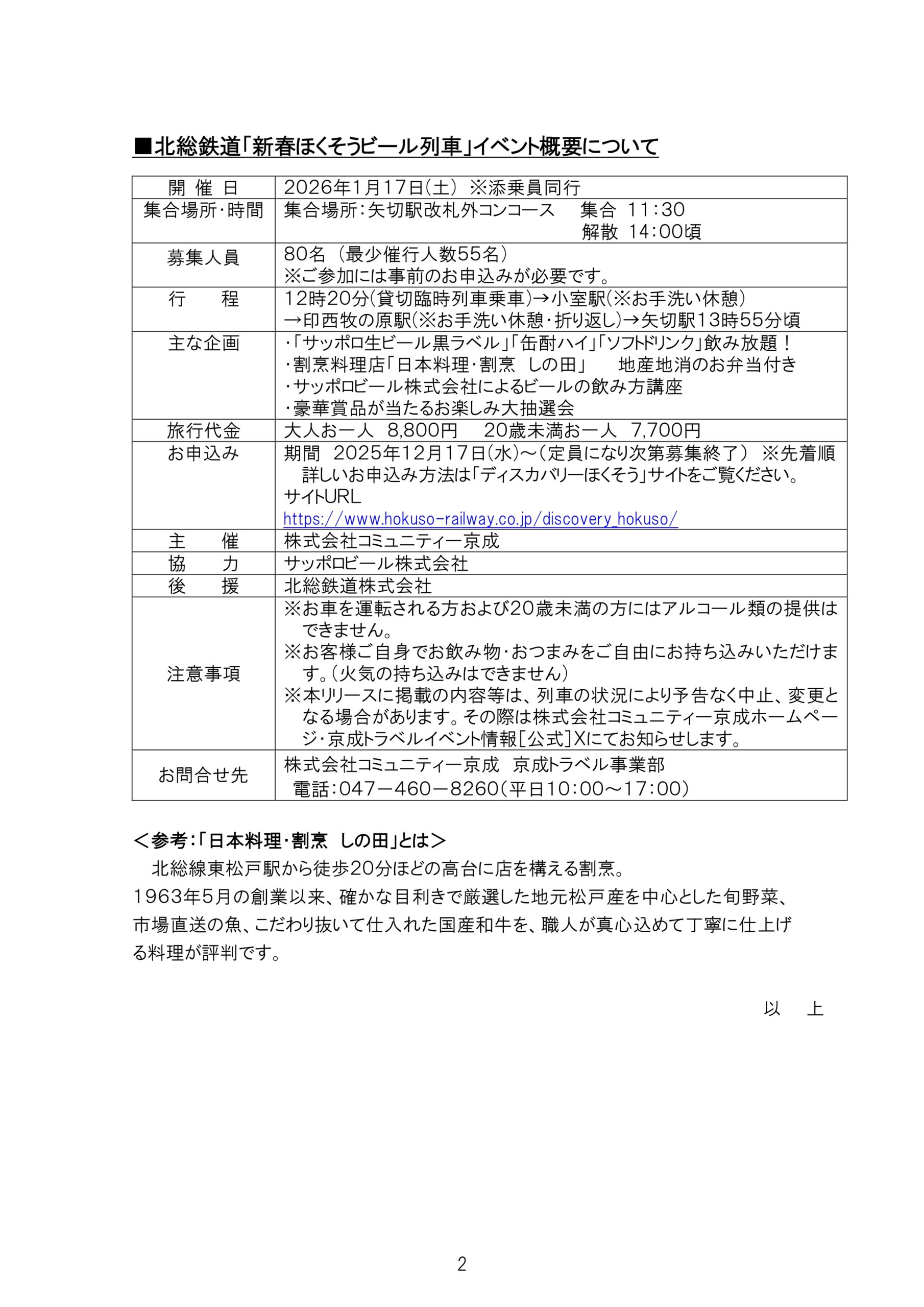
北総線で乾杯!「新春ほくそうビール列車🚋」イベント開催
~サッポロビールと新春特製弁当で特別なひとときを~ | 株式会社 コミュニティー京成" />
コミュニティー京成は、京成線・北総線沿線を中心にコンビニエンスストアを出店するなど、お客様に便利と快適を提供しております。
株式会社 コミュニティー京成

MENU

メニューを飛ばす
  • トップページHOME
  • 会社概要Company
  • 事業内容Service
    • ファミリーマート
    • プロント
    • リトルマーメイド
    • 笑がおの湯
    • 洗濯くん
    • 京成トラベル
    • タリーズコーヒー
  • 採用情報Recruit
    • 新卒採用
    • 中途採用
  • お知らせInfo
  • お問い合わせContact
  • サイトマップSitemap
お知らせ
  • HOME»
  • お知らせ»
  • お知らせ»
  • 電車に乗りながら生ビールが飲み放題♪普段は味わえない、非日常空間を体験できる北総線で乾杯!「新春ほくそうビール列車🚋」イベント開催~サッポロビールと新春特製弁当で特別なひとときを~

電車に乗りながら生ビールが飲み放題♪
普段は味わえない、非日常空間を体験できる
北総線で乾杯!「新春ほくそうビール列車🚋」イベント開催
~サッポロビールと新春特製弁当で特別なひとときを~

投稿日 : 2025年12月11日 最終更新日時 : 2025年12月12日 投稿者 : com-keisei カテゴリー : お知らせ, 京成トラベル

 

← 2025年11月29日(土) 新津田沼駅発 くぬぎ山車庫
「ジェントルピンク4車種 撮影会inくぬぎ山車庫」
年末年始の営業について
2025年12月29日(月)~2026年1月4日(日) →
PAGETOP
PAGETOP
株式会社 コミュニティー京成
〒276-0032
千葉県八千代市八千代台東1-5-3
京成八千代台東ビル3階
TEL:047-409-7281
FAX:047-409-7282
【京成トラベル事業部】
〒276-0032
千葉県八千代市八千代台東1-5-3
京成八千代台東ビル4階
TEL:047-409-3562
FAX:047-409-3563

このサイトはreCAPTCHAによって保護されており、Googleの プライバシーポリシー と 利用規約 が適用されます。

Copyright © 株式会社 コミュニティー京成 All Rights Reserved.
Powered by WordPress & BizVektor Theme by Vektor,Inc. technology.
Translate »